廠商介紹
特色:
由知名設計師陳瑞憲老師操刀設計,創造出台北市新興的歐式國際級五星酒店,規劃286間精緻舒適的商務客房以及功能齊全的商務中心,跳脫傳統飯店內附屬餐飲設施的觀念,以四間主題式餐飲的概念引導未來餐廳營運;並設有500人的大型宴會空間,內部陳設採用頂級硬體設備挑高5.5米,可容納30桌中式喜宴,及提供可站立式酒會的主宴會廳-亮。另備4間多功能會議室,可做為宴會、會議、產品發表以及教育訓練場所。為大台北地區指標性商務酒店及美食中心。
6樓雲軒提供單點套餐及自助式早餐,可容納180人,環境雍容典雅,令人仿彿置身於歐洲氛圍之中。位於六樓露台的Le Bar,為台北市令人亮眼的夜生活最佳去處。茶坊「茶」提供精緻西式小點及多款法式茶品,邀您度過午後悠閒時光。17樓的頤宮中餐廳,提供私密度高的包廂設計,讓您可從容悠閒的享受中式美食並欣賞大台北區的絕美夜景。
 
方案:
專業婚禮顧問團隊:為了完成新人們夢想的完美婚禮,君品酒店有最專業貼心的婚禮顧問團隊,為您規劃所有客製化主題婚禮,帶給您與賓客永生難忘的幸福回憶,一同見證幸福的永恒!
客製化婚禮佳餚:君品酒店宴會廚藝團隊所提供的婚宴菜色豐富精緻,不僅是視覺與味覺頂級饗宴,另外還有與眾不同的迎賓開胃菜,一系列讓人驚豔的中西式料理,滿足所有賓客味蕾享受。
 
- 「小資婚宴專案」(2016/5/1至2017/5/31)飯店喜宴不是夢!每桌$12800+10%
 - 2017愛在君品Love in Palais婚宴專案(此專案僅適用於2017年6月至9月期間週一~週四)
提供準新人最完整婚禮企劃與貼心服務 每桌NT$20,800+10% - 2017年度喜宴專案:$28,800起
 
詳情請洽:02-2181-9999轉宴會業務
設施:
夢幻婚宴場地:位於17樓,宛如巴黎歌劇院般的「亮」廳有5米挑高大廳,天花板以宛若歌劇院布幕垂墜的金屬材質打造,配上16盞水晶燈映出古典法國情調,可容納32桌的君品酒店宴會廳,低調而優雅的空間,絕對是新人們嚮往的婚宴場地。
 


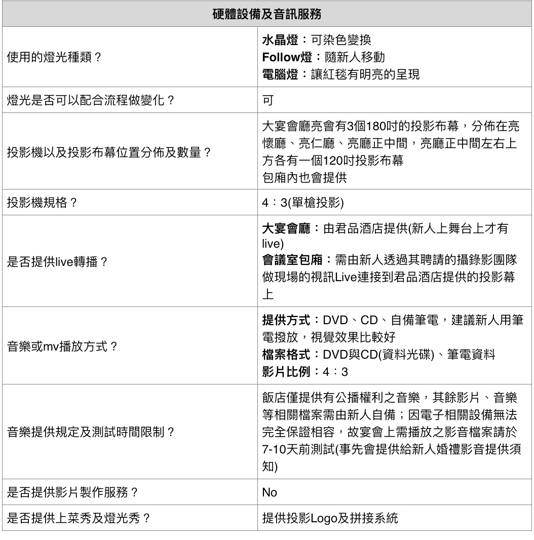
頂級音響及投影設備:提供頂級音響及投影設備,全台唯一 500 吋大螢幕 ( 首創拼接系統 ),視覺聽覺無死角,讓賓客們沉浸在幸福氛圍中,感受一場極緻完美婚禮。
本站專訪
君品酒店是隸屬於雲朗觀光集團旗下的五星級國際商務飯店,成立於2011年,至今已有5年的歷史;位於台北西區都心中,五鐵共構的交通便利性,讓它占有地理上的絕佳優勢,讓大家在鬧區中也可以享有如此低調、奢華的空間;源自於羅馬、義大利的君品酒店,除了本身建築風格外也融和了歐法與中國的建築設計,完美呈現歐洲新古典風格但又佐以中國風元素,創造出屬於君品酒店的建築新美學。
我想很多人跟小編一樣,一踏進君品酒店都會有"哇"的感覺,時尚、奢華、華麗是在小編腦海中立刻浮現的形容詞,大量深色木紋設計的空間裡,每層樓擺放的獨一無二骨董藝術品,讓人彷彿置身於歐洲的古堡裡,我想來到這裡的新人也都可以讓自己完成當上一天公主的美夢吧!這次我們很榮幸可以訪問到雲朗觀光集團婚企團隊資深副理Wii,就讓我們來為大家抽絲剝繭為什麼這麼多新人選擇在君品酒店舉辦婚宴的原因吧!
獨特風格的巴黎歌劇院巴洛克式水晶燈,華麗非凡
一踏進君品酒店,會先經過了優雅的歐式風格門廳,搭上一樣深色木紋設計的電梯,直上五樓宴會廳,可以看到君品酒店的宴會廳只有單一個大宴會廳『亮』,大宴會廳還可以將它畫分成三個獨立的宴會廳:亮仁廳、亮懷廳、亮廳,還有四個會議室包廂也可以做為宴客使用,Wii說很多新人會選擇在君品酒店的包廂進行一些儀式,像是中式的文定迎娶或者是西式的證婚儀式,都得到不錯的迴響哦!
君品酒店的宴會廳具有特別風格的獨立設計,仿造了16盞巴黎歌劇院的巴洛克風格水晶燈,以及利用36,000片的銅片,連接設計而成的銅片布幔,整體呈現的風格與酒店相同,低調卻又帶華麗,在門打開的那一剎那,新人就彷彿身處在巴黎歌劇院的舞台上,展現出當天最棒的自己;這兩項設計巧妙分佈在廳內,即使畫分為獨立小廳,依然保有大宴會廳獨有的水晶燈及銅片布幔,讓一位賓客都可以享受到。
專門的婚禮企劃團隊,用貼心與專業打造新人的夢想
除了宴會空間上具有獨特的設計,君品飯店所屬的雲朗觀光集團在兩年前成立了婚禮企劃團隊,專職為新人打造流程規劃及婚禮當天相關服務等,將業務人員與婚禮企劃人員分開,彼此各司其職,只為了能提供給新人更專業的服務;希望透過不同於以往的感性層面,讓新人在服務過程中能感受到家的感覺,以家人的立場來為新人規劃一場很棒的婚禮,Wii說所以我們不太會跟客人說No,而是盡力去想說該怎麼完成新人的夢想。
除了致力帶給新人家的感覺外,團隊還提供很多貼心服務,像是「到府儀式」就是其中的一項,因現在多半是少子化家庭或者是很年輕的爸媽,對於傳統的儀式不是那麼了解,所以可藉由專業的婚企團隊,提供協助來籌備、完成婚禮及儀式,當然也可以選擇到君品酒店進行儀式,但在家裡其實會更輕鬆、自然,也希望能透過這項專屬服務,讓我們能夠更走進新人家裡。
雲朗集團的婚企團隊每年都會招募新血,目前成員將近有20位左右,每一年投入大量的成本,希望讓每對新人都有一位專屬的企劃人員,打造出一場專屬的婚禮,Wii提到接下來會有第三屆的婚禮小天使種子計畫,針對應屆畢業生進行招募,提供免費的婚顧課程給甄選進來的人選,最後挑選出10位的菁英,進行另一個階段的培訓計畫,希望能讓雲朗集團的婚企團隊更茁壯,提供更好的服務給新人。
Q&A
1.是否還有其他特色可以跟新人介紹的?
2.預約前有哪些注意事項?
3.婚禮前多久會進行溝通?需要準備什麼?
4.婚禮前一天及當天的注意與配合事項?
Q.是否還有其他特色可以跟新人介紹的?
Wii:我們從收禮桌到主桌會提供與君品風格相關的佈置物,新人不需要另外花費,除非新人有不一樣的想法或者做主要背版即可;君品酒店的視覺呈現偏暖色系,燈光偏昏暗一點,主要是因為我們想呈現家的感覺,希望賓客身處這樣的環境會很放鬆;另外我們會利用16盞的水晶燈進行顏色的調整,除了配合新人的禮服外,透過這種改變現場整體氛圍的方式,讓每一次進場都有不同的感覺。
另外,視覺上提供新的「投影Logo」技術,可以將新人名字的Logo投影在我們木質紋的牆面上,可以挑選不同的圖案及顏色;若是新人的迎賓背版上有獨特的logo設計,也可以請廠商給我們適合的檔案,進行投影,讓舞台不會單調。
除了投影技術外,今年推出的一個特別的「拼接系統」,我們利用高科技技術,將具視覺效果的畫面投射在營幕上,我們希望改變迎賓時輪播新人婚紗照的現象,而是讓賓客一進來可以很放鬆,像是回到家裡或者是Lounge Bar的感覺,所以在投影幕上面除了放上新人logo外,還可以搭配一些流星、煙火的動畫影像、拼接秀、教堂、神殿等特殊畫面,呈現更多元及不一樣的氛圍。(回Q&A列表)
Q.預約前有哪些注意事項?
Wii:當新人要去任何婚宴場地了解婚禮相關服務內容時,第一件事情要記得預約,並確認好宴客方式、型態:雙方是否要合請?這會影響到桌數的多寡,以及所需宴會廳大小;另外像是婚期的選擇,平日、假日、好日、非好日、民俗月等,在專案內容或價格上都會有一些差異。
預約時新人可以打電話到宴會服務分機,前期會由業務同仁來為新人做服務,像是帶看場地、簽約等;直到婚禮前一個月就會安排一位專屬的婚禮企劃人員,來做婚禮後期的服務,像是婚禮的流程規劃以及婚禮大小細節溝通、說明。(回Q&A列表)Q.婚禮前多久會跟新人進行溝通?需要準備什麼?
Wii:我們希望可以快速的了解新人,所以在婚禮前一個月與新人通過電話後,會將一些相關的表格Mail給新人,請他們先在家裡討論:婚禮想要呈現的風格、當天的注意細項、大致的流程規劃等;透過這樣的方式可以清楚了解新人需求,進而提供我們專業的意見,不論是想要簡單、制式的婚禮,或者是專屬的客製化婚禮,都可以來進行規劃跟設計。
這一個月內我們會與新人碰面二至四次不等,除了了解新人的需求及想法,我們也會再次確認婚宴服務細節,如:桌單價、菜色、桌數數量等;每一次碰面完也會再交代一些功課讓新人準備,隔一至兩週之後,會再約碰面的時間,溝通、確認流程及婚宴細節。
在婚禮的前一週內,我們會進行細節上的最後總確認,這時會跟新人做非常密集的接洽,一同確認所有婚禮服務的細節,包括:進君品的時間、是否有需要協助運送相關物品、確認當天的桌菜及桌數、影片測試;甚至新人是否需要幫廠商準備、代訂便當及數量。
那建議新人影片在婚禮一個星期前製作完成,並在婚宴前二至三天一定要測試到影片,當有問題時才有充足的時間可以做調整。
最後在婚禮的前一天,我們君品的新人領取完禮服後,不需要急著回家,可以將禮服及除了貴重物品以外所需的東西都直接送到君品來,隔天我們會將一切都準備好,放在適當的位置,我們希望新人只要帶著很開心、輕鬆的心情來到君品,完成他的婚禮。(回Q&A列表)
Q.婚禮當天有要注意什麼及配合事項?
Wii:婚禮當天君品酒店提供的婚宴服務除了婚禮企劃人員負責現場流程執行、掌控外,專案內容如果有提供主持人的話,還會有一名專職的主持人;當天我們還會有一位婚禮小管家,全程協助新娘子處理一些大小事。
那時間上我們會用不一樣的期程來做規劃,分為前置準備期程、迎賓期程、宴客期程,最多會加一個送客的時間,一般來說午宴的新人我們會希望他們十點就可以進到君品做場佈準備,通常送完賓客會落到三點半以前,結完帳後,我們會協助新人做物品的整理,希望在四點左右將新人送回樓上的客房或是離開君品,如果午宴的新人不小心延遲了,我們會請晚宴的新人先Check-in到樓上客房休息,或者是運用空的包廂讓新人先稍作休息;其實君品還有一個優勢,酒店的每一個空間、角落都可以成為拍照的場景,在不影響到營業或其他客人的情況下,攝影師與新人可以先去做一些類婚紗的拍攝。
所以我們並不會給午宴的客人時間壓力,而是會跟晚場的婚企人員來進行協調。我們希望從開始到結束都給新人一個家的感覺,不希望最後因為時間壓力造成不愉快的結束,而把前面喜宴開心的回憶畫面都忘記了。(回Q&A列表)
表格
1.宴會廳空間介紹
2.交通
3.預約及桌數
4.新娘房介紹
5.相關婚禮服務
6.硬體設備及音訊服務
7.佈置
8.菜色與桌邊服務
9.價格
君品飯店宴會廳空間介紹
(回表格列表)
君品周邊交通
(回表格列表)
君品婚宴預約與桌數.png)
(回表格列表)
君品新娘房介紹
(回表格列表)
君品飯店相關婚禮服務
(回表格列表)
君品硬體設備及音訊服務
(回表格列表)
君品婚宴佈置
(回表格列表)
菜色與桌邊服務
(回表格列表)
君品婚宴價格
(回表格列表)
    
    
    
                                
會員分享